beats365(中国区)-唯一官方网站
求证世事 数理乾坤
学为人师 行为世范
信息公开
公司新闻
通知公告
服务指南
关于我们
beats365简介
机构设置
专业介绍
现任领导
名师风采
公司荣誉
联系我们
团队队伍
数学与计算科学系
公共数学教研室
管理服务队伍
本科教育
文件制度
教学动态
教研教改
实践教学
师范技能
数学竞赛
数学建模
创新创业
表格下载
研究生教育
硕士点简介
工作动态
导师风采
通知公告
下载专区
团队建设
科研管理
科研成果
学术交流
表格下载
人才招聘
领导致辞
招生专题
校企合作
就业专题
考研情况
优秀毕业生风采
学业指导服务
优质就业基地
集团招生简章
员工工作
管理制度
学风建设
困难帮扶
心理健康
表格下载
学工动态
党群工作
文件制度
党群动态
基层组织
学习与实践
党校建设
工会工作
关工委工作
廉政建设
认证与评估
师范认证
审核评估
员工工作
互动交流
知名员工
数学
建模
当前位置:
首页
>>
本科教育
>>
数学建模
>>
正文
文件制度
教学动态
教研教改
实践教学
师范技能
数学竞赛
数学建模
创新创业
表格下载
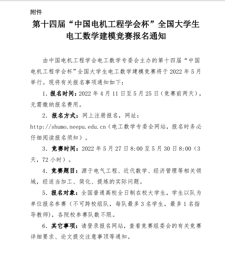
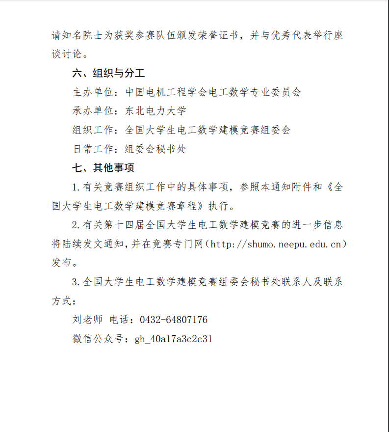
中国电机工程学会电工数学专业委员会关于举办第十四届“中国电机工程杯”全国老员工电工数学建模竞赛的通知
2022-04-19 16:57
【
关闭窗口
】